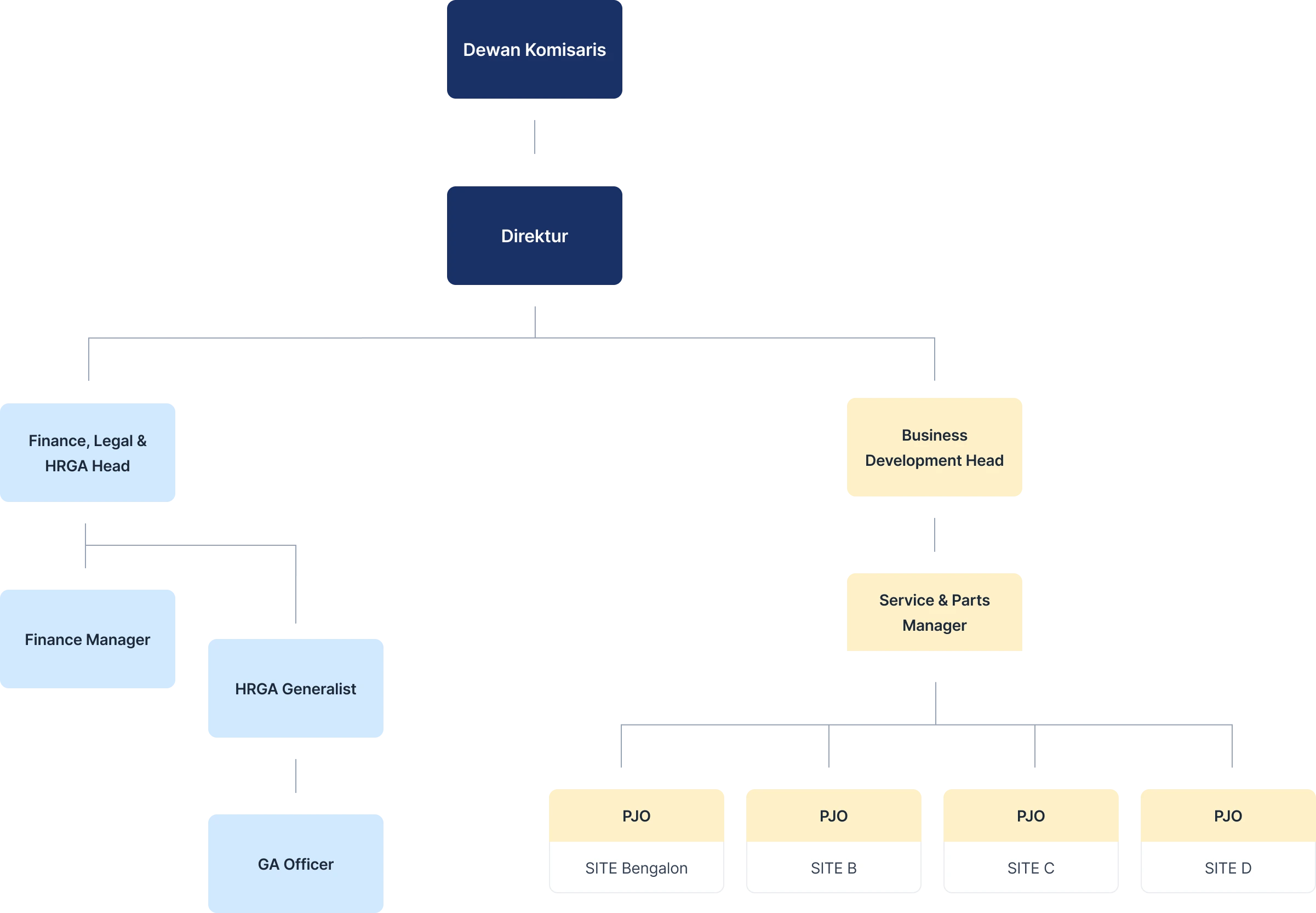
STRUKTUR ORGANISASI

Struktur organisasi kami dirancang untuk mendukung keterpaduan fungsi, efisiensi kerja, dan pengambilan keputusan yang cepat.

KESELARASAN DALAM KINERJA

IMS meyakini bahwa keberhasilan jangka panjang hanya dapat dicapai melalui sinergi antar-divisi, kepemimpinan yang kuat, dan komunikasi yang terbuka. Melalui struktur organisasi yang solid ini, IMS terus berinovasi dalam memberikan solusi alat berat dan layanan industri yang efisien, aman, serta berkelanjutan bagi seluruh mitra bisnisnya.

STRUKTUR ORGANISASI PT INTAN MITRA SOLUSI